The Context

For the better part of a century, the basic human experience of driving a car has remained relatively unchanged — people must be alert, adhere to the rules of the road, and drive defensively. With the advent of a smartphone in everyone’s pocket (and now, one on our dash), there hasn’t been a more dangerous time to operate a vehicle. No matter how skilled the driver, or how many safety features a vehicle has, distracted driving can have fatal consequences.

I led the team at Humanistic in partnership with a luxury European automotive manufacturers and a massive technology company to explore how sensors in future vehicle cabins might be able to cut down on distracted driving, as well as provide timely guidance in stressful driving conditions.

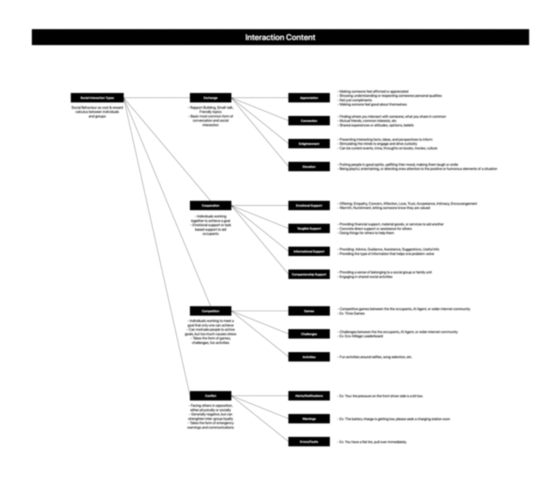
Through our exploration, it became clear that what was needed was some sort of intelligent (and emotionally affective) in-car agent — essentially a car with a dynamic personality like KITT from the hit 1980’s series Knight Rider.

Such an in-car system would need to sense the situational context of the road, estimate the physical and mental states of the passengers and driver, and determine an appropriate emotional response. Many times this meant proactively interacting with the user to warn them or provide guidance, without a formal invoking by the occupants.

Methods & Activities
  • Journey Mapping and Experience Capture
  • Experience Audits, Reviews and Safaris
  • Market, Environment, and Horizon Scanning
  • Market Trend and Driver Analysis
  • Documentation and Literature Review
  • Strategic and Tactical Planning, Roadmapping
  • Business Immersion, Value Web Modelling
  • Stakeholder, Expert, SME Interviews
  • Journey/Experience Mapping, System Mapping
  • Interaction/UI/UX Design
  • Product Req Definition, Product Logic
  • Experience, Service, and Systems Design
  • R&D Research Commercialization
  • Process/Flow Diagramming
Outcomes

The result of this work has spurred a number of major follow-on projects that begin the long process of commercializing these new technologies — drawing on the fields of social psychology, emotional cognition, conversational frameworks, and the science of passively detecting human intent.

░░░░░░░░░░░░░░░░░░░░░░░░░░░░░░░░░░░░░░░░░░░░░░░░░░░░░░░░░░░░░░░░░░░░░░░░░░░░░░░
More like this